Piotr Znamirowski|16.04.2026|3min

Zwroty w Shopify - jak je zautomatyzować przyczyniając się do wzrostu sprzedaży i zadowolenia klientów.


Jak bardzo istotne są zwroty w eCommerce?

Obecne czasy pandemii i przyzwyczajenie konsumenckie przyczyniają się do częstszych decyzji zakupowych, niejednokrotnie nietrafionych. Zwiększenie zaufania do sklepów internetowych, nowe formy płatności, niedostępność centrów handlowych w niedziele, strach przed zakażeniem i wiele innych czynników powoduje zwiększenie sprzedaży online i jednocześnie zwiększenie ilości zwrotów.


Skalowanie biznesów online nie koncentruje się już jedynie na marketingu, sprzedaży i szybkiej logistyce dostaw, ale również na zapewnieniu szybkiego procesu obsługi zwrotów.


Jak wyglądają statystyki dotyczące zwrotów w poszczególnych branżach?


Przeglądając wiele różnych raportów eCommerce z ostatnich lat, poziom zwrotów w eCommerce ciągle rośnie i sięga już średnio poziomu 35%. Niektóre branże odnotowują już poziom 70% zwrotów z uwagi na specyfikę asortymentu oraz możliwości płatności i prawa zwrotu. Coraz więcej klientów w np. branży fashion traktuje zakupy internetowe jako formę domowej “bezpłatnej” przymierzalni, niejednokrotnie zwracając większość zakupionych pozycji. Trend ten wydaje się stabilny i dodatkowo optymalizowany poprzez działalność i dostępność firm logistycznych.


Jaki wpływ na decyzje zakupowe mają nowoczesne formy płatności i darmowe zwroty?

Wraz z pojawianiem się nowoczesnych form płatności opartych o odroczone terminy, coraz więcej osób kupujących online decyduje się na zakup dodatkowych pozycji (inne kolory, inne rozmiary, inne fasony), z góry zakładając chęć zwrotu. Klienci nie inwestując własnych środków finansowych, nie są ograniczeni własnym budżetem zakupowym, więc mogą dokonywać zakupu większych koszyków. Dodatkowo sprzedawcy niejednokrotnie oferują darmowy zwrot, co przyczynia się do chęci zakupu większej ilości produktów.



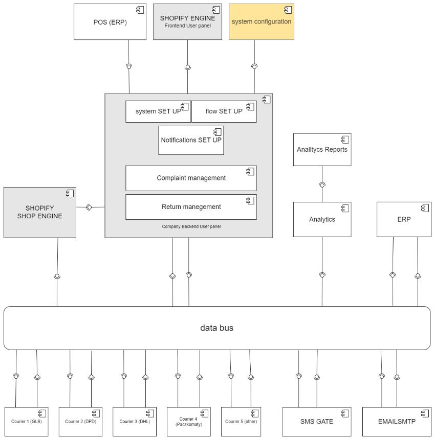
Obsługa zwrotów w Shopify

Obecna wersja Shopify dostarcza możliwość obsługi procesu zwrotu jedynie dla obsługi sklepu internetowego. Operator ma możliwość edycji zamówienia, przypisując do niego zgłoszenie zwrotu, powód zwrotu, przyjęcie zwrotu do magazynu i finalnie korektę zamówienia. Ten wbudowany proces w panel administracyjny niej jest ani widoczny, ani dostępny dla klientów sklepu internetowego. Z tego też powodu powstają aplikacje powiązane z Shopify do obsługi procesu zwrotu.



Aplikacje na App Store Shopify - wsparcie w procesie zwrotów - czy na pewno?

Shopify App store oferuje dostęp do wielu aplikacji ułatwiających proces dokonania zwrotu oraz jego obsługi. Aplikacje te są dużym wsparciem dla przeprowadzenia tego procesu. Jednakże są to aplikacje uniwersalne, nie posiadają na tyle rozbudowanych funkcjonalności, aby móc je dopasować do wszystkich elementów niezbędnych w procesie zwrotu. Dodatkowo większość aplikacji wymaga w procesie zwrotu podania adresu email i id zamówienia. Dane te wprowadza się w uniwersalnych formularzach poza stronami sklepu internetowego. Proces ten jest niewystarczający z punktu widzenia CX i dodatkowo nie wzbudza zaufania do sklepu i procesu zwrotu.



Zwroty w Shopify z wykorzystaniem dedykowanej aplikacji dopasowanej do branży i zintegrowanej z ekosystemem eCommerce przedsiębiorstwa.


Rozwiązaniem na niedostępność odpowiednich aplikacji w App Store Shopify jest wdrożenie Custom RETURN APP, aplikacji oferowanej przez Brand Active.

Czym wyróżnia się Custom Return APP Brand Active? Jakie funkcjonalności zapewnia nam dedykowana aplikacja do obsługi zwrotów w Shopify?

  • CX na najwyższym poziomie - zgodnie z obecnymi trendami i przyzwyczajeniami konsumenckimi
  • panel zwrotu w pełni zintegrowany z panelem klienta Shopify, wraz z listą dostępnych towarów możliwych do zwrotu i innymi funkcjonalnościami
  • możliwość pełnego zarządzania towarami, które podlegają zwrotowi np. wykluczenie jednorazowych maseczek ochronnych
  • pełna kontrola nad czasem możliwym na zwrot towaru wg typu klienta (np. klienci VIP mają dłuższy czas na zwrot)
  • obliczanie prawa do zwrotu na podstawie czasu odbioru przesyłki przez klienta - a nie czasu nadania przesyłki
  • pełne odwzorowanie doświadczenia omnichannel: zwroty dostarczane do sklepu, możliwość zwrotów towarów zakupionych offline
  • integracja z dedykowanym kurierem lub paczkomatami wraz z udostępnieniem możliwości zamówienia podjazdu po odbiór przesyłki zwrotnej dla wybranej grupy klientów sklepu
  • dedykowana customizowana komunikacja z klientem o procesie zwrotu w panelu klienta, mailem lub sms
  • pełna obsługa statusów zwrotu zewnętrznych i wewnętrznych, na potrzeby flow obsługi zwrotu
  • integracja z zewnętrznym magazynem przyjmującym zwroty
  • integracja z system ERP poprzez dostępne Eventy, Webhooki i API
  • możliwość obsługi procesu reklamacji
  • wbudowany moduł analityczny obrazujący proces zwrotu w różnych aspektach
  • pełna możliwość kolejnych integracji i funkcjonalności dzięki architekturze MACH


Wszystkie te funkcjonalności przyczyniają się do maksymalnego zautomatyzowania i przyspieszenia procesu zwrotu z korzyścią dla klientów i obsługi sklepu.

zwroty.jpg


Zwroty a lojalność klientów i chęć ponownego zakupu

Biznes oparty na zaufaniu i wiarygodności buduje długotrwałe relacje pomiędzy klientem a sprzedawcą. Zaufanie buduje się głównie poprzez realizację haseł marketingowych i USP, a w szczególności realizując obietnice czasu dostawy oraz zwrotu, również prowadząc niezbędną komunikację i udostępniając odpowiednie narzędzia klientom. Uzyskane pozytywne doświadczenie zakupowe wraz z pozytywnym doświadczeniem w procesie zwrotu zwiększa lojalność i generuje kolejne zakupy.


Odpowiednio skonstruowana polityka zwrotów i dostosowane do niej narzędzia to nie tylko ustawowy obowiązek sprzedawcy, ale również jeden z elementów, który istotnie wpływa na decyzje zakupowe i końcowe wyniki sprzedaży.

Piotr Znamirowski
p.znamirowski@brandactive.pl
Frame(4).svg

Porozmawiajmy o wzroście Twojego biznesu.

Zrób pierwszy krok w stronę realnego skalowania:

  • Skonsultuj swoją strategię: Dowiedz się, jak Shopify Plus może obniżyć Twoje koszty operacyjne (TCO).
  • Zaplanuj bezpieczną migrację: Omów z nami plan przeniesienia sukcesu Twojej marki na nową platformę bez ryzyka utraty danych.
  • Audytuj i optymalizuj: Sprawdź, gdzie ukryty jest potencjał wzrostu Twojej konwersji.

Zobacz, w czym możemy Ci pomóc

1851ff7f22a188272aac690058b56fedf5e95b4d-600x337.png
Projektowanie i wdrożenia sklepów Shopify

Wykorzystujemy pełną moc ekosystemu Shopify do budowy Twojej przewagi.
Nie ograniczamy się do standardowych szablonów. Jako pionierzy Shopify w Polsce, wiemy jak skonfigurować tę platformę, by stała się wydajnym silnikiem sprzedaży. Projektujemy rozwiązania, które łączą natywne funkcje Shopify z zaawansowanymi integracjami, zapewniając szybkość ładowania, intuicyjną obsługę i gotowość na każdy pik sprzedażowy. Tworzymy narzędzia, które dają Ci wolność w zarządzaniu biznesem, a nie generują bariery techniczne.

Zobacz całość
f56cb5afece827fb66e0d218da0dade226fb2efc-600x337.png
Strategiczne wdrożenia Shopify Plus (Enterprise)

Technologia klasy premium dla marek, które nie uznają kompromisów.
Dla największych graczy wdrażamy Shopify Plus – rozwiązanie łączące nieograniczoną skalowalność z najniższym TCO (Total Cost of Ownership) na rynku. Projektujemy zaawansowane automatyzacje (Shopify Flow, Launchpad) i dedykowane checkouty, które przekładają się na miliony oszczędności i stabilność w skali globalnej.

Zobacz całość
1851ff7f22a188272aac690058b56fedf5e95b4d-600x337.png
Bezpieczne migracje do Shopify

Przenieś swój biznes na wyższy poziom bez ryzyka utraty danych.
Kiedy dotychczasowy system staje się barierą, a nie wsparciem – czas na zmianę środowiska Migracja z Shoper, Magento, PrestaShop czy WooCommerce to operacja na otwartym sercu e-commerce. W Brand Active przeprowadzamy ją chirurgicznie: zabezpieczamy Twoje SEO, przenosimy historię klientów i zamówień, jednocześnie czyszcząc Twój biznes z długu technologicznego. Zmieniasz platformę, aby odzyskać zwinność, obniżyć koszty utrzymania (TCO) i zyskać fundament pod nieograniczone skalowanie.

e29a7ef842c4b9cebc933b623a71c64625a03eae-600x337.png
Audyty wzrostu i efektywności

Znajdziemy wąskie gardła, które blokują Twoje zyski.
Audyt w naszym wykonaniu to nie suchy raport PDF. To głęboka analiza techniczna, analityczna i biznesowa Twojego sklepu. Wskazujemy konkretne punkty, w których uciekają Twoje pieniądze – od szybkości ładowania, przez błędy w lejku, aż po optymalizację retencji. Dostajesz gotowy backlog zmian, które napędzą Twój wzrost.

Zobacz całość
bc45537fd8308aede2a03701994031a9a96417e4-600x337.png
Projektowanie UX/UI napędzające sprzedaż

Projektujemy doświadczenia, które realnie konwertują.
W Brand Active design służy sprzedaży. Łączymy unikalny branding z bezkompromisową użytecznością (Usability). Tworzymy interfejsy Data-Driven, które prowadzą klienta za rękę od pierwszej sekundy na stronie aż do finalizacji zakupu. Nie tworzymy ładnych obrazków – tworzymy maszyny do konwersji.